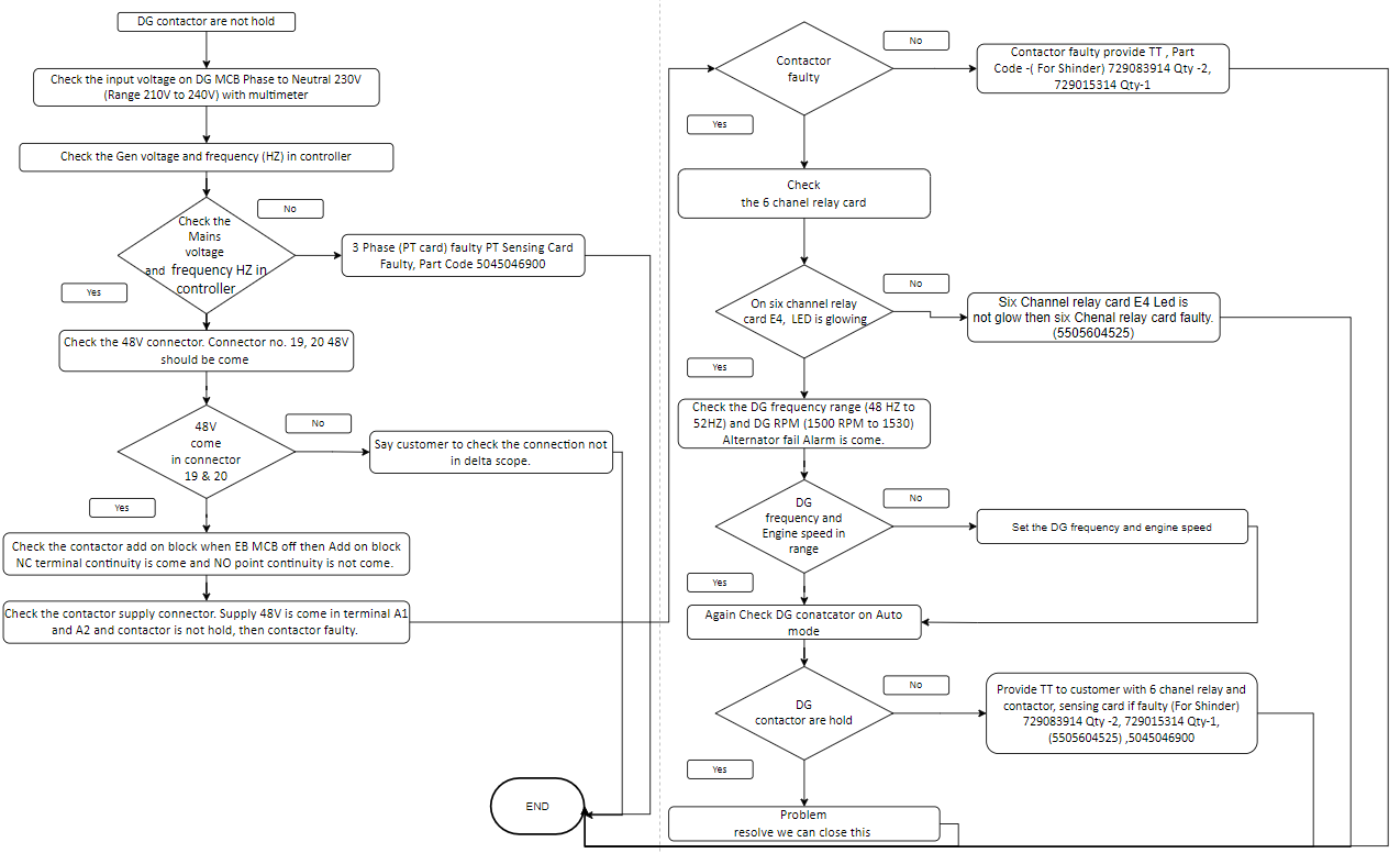
FAULT TREE DG CONTACTOR ARE NOT HOLD IN SPS
Step 1: Check DG MCB Voltage
-
Measure voltage using multimeter.
-
Voltage range should be 200V – 240V.
Result:
-
✅ If OK → Go to Step 2
-
❌ If Not OK → Check DG supply source
Step 2: Check Voltage & Frequency in Controller
-
Use UP/DOWN arrow buttons in controller.
-
Verify voltage & frequency values.
Result:
Step 3: Check 48V Supply at Connector 19 & 20
Measure 48V supply at connector 19 & 20.
Result:
-
❌ If 48V not coming → Ask customer to check wiring (Not in Delta scope)
-
✅ If OK → Go to Step 4
Inspect:
-
Contactor wiring
-
Add-on block connection
Result:
Step 5: Check Six Channel Relay Card
Check E4 LED status on relay card.
Result:
Step 6: Check DG Frequency & DG RPM
Verify:
-
Frequency Range → 48 Hz – 52 Hz
-
RPM Range → 1500 – 1530
Result:
-
❌ If not OK → Adjust DG frequency & engine speed
-
After setting → Check DG contactor in AUTO mode
-
✅ If OK → Issue Resolved
-
❌ If Not OK → Create CM Ticket
Required Parts:
Contactor (For Shinder)
-
729083914 Qty – 2
-
729015314 Qty – 1
-
6 Channel Relay Card → 5505604525
-
PT Sensing Card → 5045046900
Step 7: Block Diagram/Fault Tree:


Related Articles
DG Contractor not holding in SPS
Step 1: Check the input voltage on DG MCB Phase to Neutral 230V (Range 210V to 240V) with multimeter in DG Start Mode. Check the Gen voltage and frequency (HZ) in controller. Check the Mains voltage and HZ in controller. VOLTAGE BETWEEN PHASE TO ...
FAULT TREE SYSTEM IS NOT WORKING WITH MAINS IN SPS
Check the input voltage on mains MCB Phase to Neutral 90V to 300V. If partial voltage is not activated, then all 3-phase heathy phase should be come. Check the Neutral to Earthing Voltage (It should be below 5v and not Gretter then 20v) Check the ...
Fault tree DG not Start in Manual mode in SPS
DG does not start in manual mode We check the LLOP, DG battery, DG physical condition How to check the LLOP in SPS Check LLOP and DG fault If found faulty, Say user not in Delta scope. If found ok, keep SPS on manual mode and further Check ...
CONTROLLER DISPLAY BLANK ISSUE IN SPS
Check the controller back terminal 1 and 2. voltage should be come (9VDC to 12VDC) If Yes Voltage come and controller display is not on. Controller faulty. Part code (5045044900) If No Check the DG battery charger for 12v Check the DG battery charger ...
Fault Tree of DG not Stop in Manual Mode
DG does not stop in manual mode Check DG physically. Check the DG stop solenoid valve, DG Panel and DG battery If found Yes, If DG status is faulty then inform customer that issue is from his end. DG fault not in Delta Scope. If found No, keep SPS on ...